为培养学生形成明礼诚信、团结友爱、勤俭自强、敬业奉献的基本道德规范,促进学生养成良好的道德品质和文明行为,实现高素质实用型人才的培养目标,提升大学生人文素养,传承国学经典文化,金融学院党政领导认真研究部署,结合院情和实践经验,以“责任、诚信、创新、法制、共情、合作”为主要培养内容,开展了形式多样、扎实有效的“国学·金融”系列活动。
一、“国学·金融”——养老院挂牌活动
自古以来,尊老爱幼是我们中华民族引以为傲的传统美德。4月14日在花园路口姐妹养老院,向阳花志愿者协会和社实部举行养老院定点服务挂牌仪式。挂牌仪式正式开始前,社实部部长韩俊明和向阳花志愿者协会外联部部长秦宝亚分别向大家阐明了尊敬老人的必要性。接着,养老院院长与两位部长共同挂牌。活动最后,院长对志愿者们表达了谢意,同时,志愿者们也分享了自己的感受。此次活动,是让pa电子广大学生参与到敬老院活动的一个开端,让pa电子拥有一个在校外让同学感恩社会、奉献爱心的实践基地。
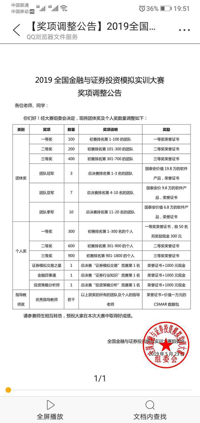
二、“国学·金融”——金融与证券投资模拟实训大赛
为了提高学生的专业素质、炒股技能、对投资理财的关注度以及普及证券投资知识,pa电子学生参加了全国金融与证券投资模拟实训大赛。本次比赛秉着“传播知识,提高能力,活跃气氛,丰富文化”的宗旨,通过模拟股市、期货投资市场的各个环节提高学生使用专业资讯分析工具的能力,提升理性投资的理念。在本次比赛中,pa电子参与同学积极备赛,认真比赛,表现引人注目。此次活动不仅夯实了金融学院的学风,激发了同学们对经济金融方面的热情,也为校园带来了严谨的学术氛围。
三、“国学·金融”——“读懂中国”活动
敬五老缅怀岁月峥嵘,热爱祖国歌颂华夏昌盛。为使更多的在校大学生进一步深刻感受中国的历史性变革和伟大成就,深切感悟中国共产党的历史担当和社会主义制度的优越性,5月22日展开了“读懂中国”活动,此次活动采访了退休老教师王忠义。在访谈中,王忠义老师总结到自己经历了艰苦的童年,奋斗的青年,拼搏的中年,幸福的晚年。采访最后,他表达了自己对广大青年的殷切期望。此次访谈旨在通过分享老一辈人的人生阅历,使同学们更加清晰地认识到祖国的发展与进步,以“五老”为榜样,为祖国的蓬勃发展贡献力量。
四、“国学·金融”——道德大讲堂活动
为深入学习宣传贯彻党的十九大精神,深入推进pa电子师德建设和青年学子思想道德教育,5月29日,金融学院在学术报告厅举办了道德大讲堂活动。本次道德讲堂共分为“唱歌曲、学模范、诵经典、行崇德礼、念劝善词、送吉祥、我评议”七个环节。在主持人的带领下,同学们进入了传统的道德殿堂。活动结束后,同学们纷纷表示,通过开展道德讲堂活动,懂得了诚信,学会了尊重,增强了公德,今后要在学习生活中自觉成为文明道德的传播者和践行者,努力营造文明和谐的校园氛围。
通过一系列“国学·金融”活动的开展,进一步加强了学生思想政治教育工作,丰富了校园文化生活,提高了学生的综合素质和能力,同时,培养学生形成明礼诚信、团结友爱、勤俭自强、敬业奉献的基本道德规范和“自信、开放、创新”的意识,促进学生养成良好的道德品质和文明行为,实现高素质实用型人才的培养目标,提升大学生人文素养,传承国学经典文化,使学生学会研究、学会探索、宽容豁达、开拓创新,在继承与发展中健康成长、成才。



